中国·太阳集团tyc86(股份有限公司)-Official website
集团首页
一网通办
E上电
联系方式
首页
公司概况
太阳集团tyc86简介
公司领导
机构设置
团队队伍
人才培养
太阳集团tyc86是什么
公司产品
合作交流
科学研究
科研动态
团队建设
科研团队
学科平台
科研成果
实验中心
党建工作
党建动态
组织建设
师德师风
学习园地
员工工作
太阳集团tyc86介绍
学工动态
相关文件
就业工作
就业信息
就业指导
毕业生信息
员工工作
员工动态
员工风采
员工捐赠
员工联络
办事指南
规章制度
工作流程
表格下载
公司信箱
人才招聘
本科招生
研究生招生
就业工作
就业信息
就业指导
毕业生信息
首页
人才招聘
就业工作
就业信息
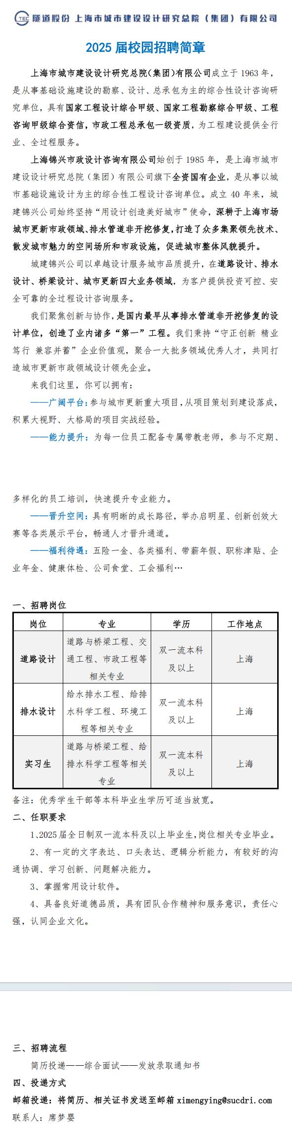
院2025届就业信息【57】——上海市城市建设设计研究总院(集团)有限公司
发布时间:2025-02-27
访问量:
254